CN
/
EN
Home
About
News
Products
Job
Message
Contact
Current Position:
Home
>
About Us
>
Organization
About Us
Company Culture
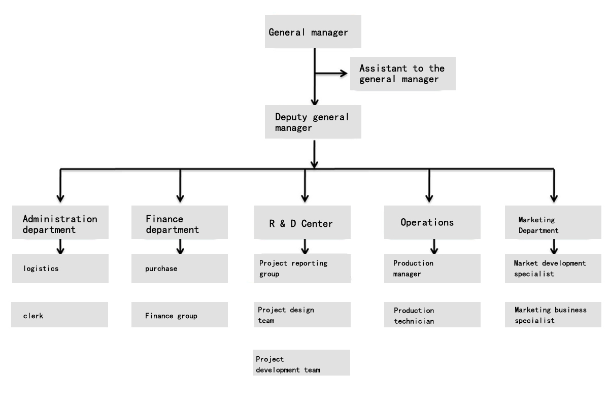
Organization
Workshop Show
honor
Organization
长沙做网站